首页
要闻
时政
市直
神农风
县市区
乡镇
乡村
安全
社会
访谈
专题
营商环境
神韵随州
外媒看随州
教育
健康
文旅
视频
图片
金融
公众号
客户端
微信
微博
抖音
读报
论坛
搜索
新闻热线:0722-3318927
投稿邮箱:szrbs@21cn.com
首页
随州新闻
公示公告
随州市残疾人就业服务中心关于开展2018年度按比例安排残疾人就业年审工作的通告
时间:2019-3-6 14:25
来自: 随州日报
“随州银杏”文化故事有奖征文
时间:2019-3-6 09:06
来自: 随州日报
关于三起党员干部参与赌博和“带彩”娱乐问题的通报
时间:2019-2-26 19:59
来自: 云上随州
公 告
时间:2019-2-19 09:46
来自: 随州日报
文帝大道(迎宾大道—汉东东路)道路封闭施工通告
时间:2019-2-19 09:35
来自: 随州日报
曾都区关于2019年闹元宵民俗活动的通知
时间:2019-2-18 15:13
来自: 随州新闻网
湖北犇星新材料股份有限公司董事长戴百雄做客“在线访谈”公告
时间:2019-2-14 10:47
来自: 随州日报
随州市金融控股(集团)有限公司招聘公告
时间:2019-2-14 09:01
来自: 随州日报
国家税务总局湖北省税务局致全省纳税人、缴费人的一封信
时间:2019-2-12 09:08
来自: 随州日报
关于开展2019年春节期间网络文化作品征集的通知
时间:2019-2-2 17:20
来自: 随州市网信办
随县均川卫生院改扩建住院部、门诊楼项目 竣工环境保护验收监测公示报告
时间:2019-2-1 11:11
来自: 随州新闻网
关于对市级挂牌督办重大安全隐患予以销号的公告
时间:2019-2-1 10:52
来自: 随州日报
随州市青年联合会关于号召全市青年积极投身品质随州建设的倡议
时间:2019-1-30 09:07
来自: 随州日报
巡察公告
时间:2019-1-30 09:06
来自: 随州日报
随县公安局严厉打击非法采砂违法犯罪行为的通告
时间:2019-1-30 08:51
来自: 随州日报
随州市委、市政府致全市离退休干部的慰问信
时间:2019-1-28 09:44
来自: 随州日报
随州市2016-2018年度市级文明村镇、文明单位、文明家庭、文明校园申报名单公示
时间:2019-1-26 09:27
来自: 随州日报
关于严明全市“两会”期间有关纪律的规定
时间:2019-1-18 09:39
来自: 随州日报
随州市事业单位公车改革取消车辆处置拍卖公告
时间:2019-1-18 09:32
来自: 随州日报
随州市2019年兵役登记通告
时间:2019-1-15 17:47
来自: 随州日报
关于调整9路公交线路走向的通告
时间:2019-1-11 09:57
来自: 随州日报
曾都区劳动就业管理局关于举办2019年就业援助月暨促进返乡就业专场招聘会的通知
时间:2019-1-10 09:15
来自: 随州日报
随州市人民政府关于随州市新殡仪馆正式运营的通告
时间:2019-1-7 09:17
来自: 随州日报
曾都区劳动就业管理局关于举办2019年就业援助月暨促进返乡就业专场招聘会的通知
时间:2019-1-3 09:33
来自: 随州日报
2018年高新区工会拟定救助高新区困难职工公示
时间:2019-1-3 09:29
来自: 随州日报
中共随州市纪委关于2019年元旦春节期间进一步严明纪律纠正“四风”的通知
时间:2018-12-28 09:59
来自: 随州日报
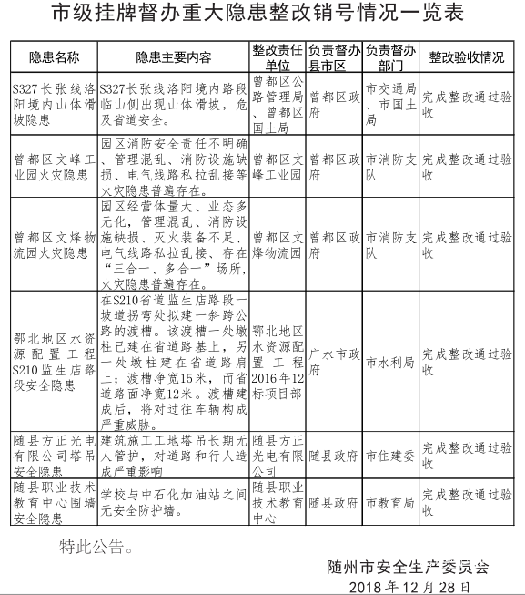
关于对市级挂牌督办重大安全隐患予以销号的公告
时间:2018-12-28 09:07
来自: 随州日报
随州市人民政府关于加强松材线虫病防控工作的通告
时间:2018-12-28 09:05
来自: 随州日报
随州市河道采砂管理工作领导小组关于启用河道砂石合法来源凭证的通告
时间:2018-12-28 09:04
来自: 随州日报
公 告
时间:2018-12-28 09:00
来自: 随州日报
1 ...
17
18
19
20
21
22
23
24
25
... 50
/ 50 页
下一页
视频
更多
请稍等,努力加载中...
图片
更多
【长江云新闻】各方关注的随州年味 再不来又要等一年
随州市深化“整体提升环境 建功支点建设”大会举行
编钟初级中学扎实开展2026年春开学教师培训
热门
更多
随州市委常委会召开(扩大)会议
丙午年寻根节筹备工作专题会召开
随州市组织部长会议召开
随州市“三地一枢纽”建设专题会召开
【长江云新闻】各方关注的随州年味 再不来又要等一年
随州市深化“整体提升环境 建功支点建设”大会举行
编钟初级中学扎实开展2026年春开学教师培训
【长江云新闻】随州:平均年龄55+ 她们是街头巷尾的“快乐传递者”
五眼桥小学幼儿园2026年春季开学准备工作纪实
返回顶部
积分 0, 距离下一级还需 积分